我院获批2020年江苏省科技项目7项
发布日期:2020-09-16
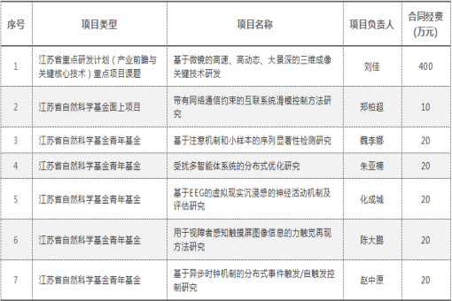
日前,江苏省科技厅陆续公布了2020年度省科技项目立项清单。今年我院共申报江苏省科技项目17项,共有7个项目获准立项,立项率为41%,其中江苏省重点研发计划(产业前瞻与关键核心技术)重点项目课题1项、江苏省自然科学基金面上项目1项、青年基金5项。具体清单如下:

日前,江苏省科技厅陆续公布了2020年度省科技项目立项清单。今年我院共申报江苏省科技项目17项,共有7个项目获准立项,立项率为41%,其中江苏省重点研发计划(产业前瞻与关键核心技术)重点项目课题1项、江苏省自然科学基金面上项目1项、青年基金5项。具体清单如下:

指间自动化